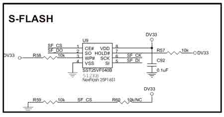
O mini system Philco PH200 utiliza memória flash do tipo SST25VF040B, que é uma memória SPI Flash de 4 Mbit (512 KB), normalmente usada para armazenar firmware do aparelho.
Audio System utiliza placa principal conforme imagem abaixo:

Principais dados da SST25VF040B:

- Capacidade: 4 Mbit (512 KBytes)
- Interface: SPI (Serial Peripheral Interface)
- Tensão de operação: 2.7V a 3.6V (normalmente 3.3V)
- Encapsulamento comum: SOIC-8
- Frequência SPI: até 50 MHz
- Organização: 512K x 8 bits
Pinagem (SOIC-8):
- CS# – Chip Select
- SO (MISO) – Saída de dados
- WP# – Write Protect
- GND – Terra
- SI (MOSI) – Entrada de dados
- SCK – Clock
- HOLD# – Pausa da comunicação
- VCC – Alimentação (3.3V)
Função no aparelho:
Essa memória armazena:
- Firmware principal do sistema
- Rotinas de controle do display, USB, rádio, etc.
- Configurações internas
Problemas comuns relacionados:
- Aparelho não liga ou fica travado
- USB não funciona
- Sistema reiniciando
- Sem resposta aos comandos
Procedimentos técnicos:
- Verificar alimentação (pino 8 = 3.3V)
- Checar sinal de clock (SCK)
- Testar comunicação SPI com osciloscópio (se possível)
- Regravar o arquivo BIN (firmware) com gravador SPI (ex: CH341A)
Arquivo dados flash audio system Philco PH200:
Downloads:
Dados flash aparelho de som marca Philco modelo PH200
Informação
Tamanho
947.87 KB
Downloads
7
Matéria Laboratório
ELETRÔNICA GERAL - Nova Andradina MS